| Sign In | Join Free | My xpshou.com |
|
Brand Name : Leadsintec
Model Number : PCBA
Certification : IATF16949, ISO13485, ISO9001
Place of Origin : Shenzhen
MOQ : 1pcs
Price : Negotiable (Depends on your gerber and bom)
Payment Terms : L/C, T/T, D/A, D/P, Western Union
Supply Ability : 80000pcs/month
Delivery Time : 1-30days
Packaging Details : PCB: Vacuum Packing / PCBA: ESD Packing
Product name : Electronic Components PCB Assembly
Copper thickness : 1/2OZ 1OZ 2OZ 3OZ
Base material : FR-4
Surface finishing : HASL/OSP/ENIG
Solder mask color : White Black Yellow Green Red
Layers : 1-58layers
Item : customized pcba design services
Pcb standard : IPC-A-610 E,IPC-A-610 D
Application : Consumer Electronics
ENIG HASL HAF Electronics PCB Assembly Of Electronic Components
Shenzhen High-Quality Electronics PCB Assembly Printed Circuit Board
Leadsintec is the most powerful pcb factory which accumulates more than 20 years experience. We can manufacture and assemble 1-48 layers full feature pcb, like: FPC, Rigid, HDI, BGA, heavy copper, alum, metal core pcb, high frequency, rigid-flex pcb, single/ double sided pcb, multilayers pcbs.
Leadsintec has developed and become stronger depended on high quality pursuit. With good reputation all over the world, our pcb workshop work day and night to pursue punctual pcba delivery for customers over 50 countries


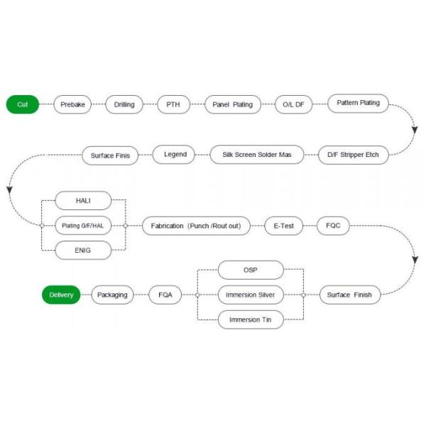
Printed circuit board production process:

All pcb boards out of Leadsintec has obtained certificates of ISO9001, ISO13485, ISO14000 and IATF16949. Customers from smart home pcb, industrial pcb, medical pcb, automotive pcb, communication pcb, military pcb and aerospace pcb prefer to cooperate with us in recently years.

|
|
ENIG HASL HAF Electronics PCB Assembly Of Electronic Components Images |